ZXSM中性水密光纤连接器
发布时间:2024-12-30 16:44:16
发布者:welcome海洋之神科技
浏览次数:230ZXSM中性水密光纤连接器,也称为水密接插件,是一种应用在水下环境,能够确保光纤连接在潮湿、水下等恶劣条件下依然保持稳定传输的连接器。它具备优良的水密性,能有效阻隔外界水分进入,确保在潮湿甚至水下等复杂环境中可靠使用。同时,其光纤连接精准稳定,可保障光信号高质量传输,插入损耗低、回波损耗小。广泛应用于海洋工程、水下监测、滨海通信等对防水要求高且需稳定光信号传输的领域,为相关项目提供了坚实的光纤连接保障。该系列产品采用中性螺纹式快速连接,并采用中性光纤接触件,便于安装、拆卸、维护。外壳采用优质铝合金材质,能同时连接两芯或者四芯光纤。

产品特征:
机械性能
• 机械寿命:500次循环插拔
• 冲击:490m/s²,持续时间11ms
• 振动:10Hz~2000Hz,功率谱密度0.06G²/Hz
环境性能
• 温度范围:-55℃~+125℃
• 盐雾:1000h
• 密封性:耐15m水深,24h
光学性能
• 插入损耗:≤0.6dB
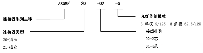
型号命名






